DDL_Exercice_06_WB
| Créé par | Nadia Egger edufr |
|---|---|
| Description | Escape Game |
| Étiquettes | Exercices DDL |

© Getty - skodonnell
Le scénario
Les salles d’escapes game (ou escape room) sont de plus en plus nombreuses en Europe. Le principe consiste à proposer aux clients de se faire enfermer dans une salle et, dans un temps limite de leur donner la possibilité en répondant à diverses énigmes de s’en échapper.
Arsène Lupin est le responsable de l’association suisse des gérants d’escape game. Il souhaite centraliser la liste de toutes les salles et entreprises qui les exploitent. Il paye également certains collaborateurs pour tester ces escape games et les noter.
Pour ceci il vous donne la description suivante.
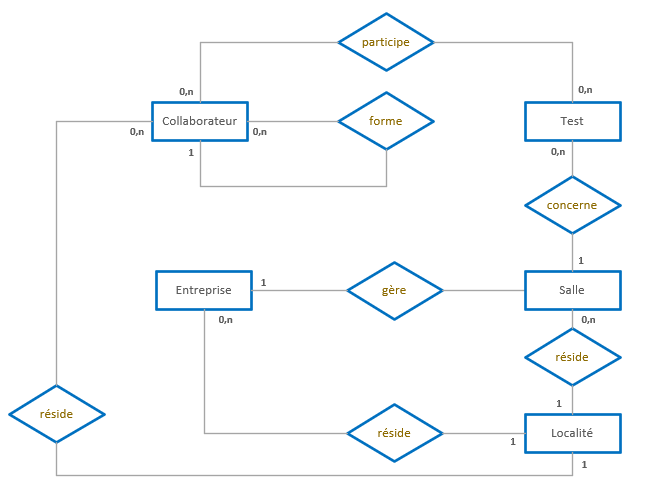
Plusieurs entreprises suisses gèrent des escape games. On souhaite pour chaque entreprise connaitre son nom, son adresse, son numéro de téléphone et sa localité.
On souhaite de plus connaitre la liste des salles proposées par chaque entreprises. Pour chaque salle on connaitra son nom, son adresse et localité, la superficie de la salle le temps limite prévu pour parvenir à s’y échapper, la difficulté (très simple, simple, moyen, difficile, très difficile), la limite d’âge nécessaire et le nombre de personnes au maximum qui peuvent faire l’activité en même temps.
Arsène Lupin vous parle ensuite de ses différents collaborateurs qui se chargent des tests des différents escapes games. Pour chaque collaborateur on doit connaitre son nom, prénom, adresse, localité et sa date de naissance.
On sait de plus que chaque employé à été formé par un autre employé de l’entreprise. On souhaite ainsi connaitre qui a formé quel employé.
Lors d’un test, plusieurs employés peuvent prendre part au test. Chaque employé ayant pris part au test peut noter l’activité de 0 à 10 et ceci permet de réaliser une note moyenne pour l’activité.
Pour vous aider à comprendre le fonctionnement d’un test, M. Lupin vous transmet un exemple de test réalisé dernièrement :
Attention il est possible que la contrainte check ne soit pas compatible avec votre version de workbench. Si tel est le cas, ne mettez pas de contrainte sur le champ note.

Travail à réaliser
A partir du DER suivant, réaliser le schéma relationnel en tenant compte des contraintes expliquées au dessus.
